云南网讯 连日来,国内新型冠状病毒感染的肺炎疫情牵动着海内外华侨华人的心。云南省侨联响应中国侨联号召,于1月27日向海内外侨界发出倡议。倡议发出后,得到国内海外的云南乡亲积极响应迅速行动捐款捐物,彰显侨界“爱国爱乡”大爱情怀。

缅甸归侨许定腊夫妇看到倡议书后,第一时间通过云南华商公益基金会捐款3万元,缅北中华商会常务副会长李继昌先生通过中国华侨公益基金会捐赠1万元。

缅甸中华总商会副会长、云南省侨联顾问林文猛先生捐赠人民币10万元,他说:爱国爱乡是我们缅甸华人华侨的优良传统,祖籍国武汉的疫情现在比较严峻,全体华人一直高度关注着,并为此感到忧心和焦虑。我期盼疫情早日得到控制,同胞尽快恢复正常生活。我们相信,在祖籍国政府的坚强领导下,全体同胞齐心协力,我们一定能够打赢这场疫情防控阻击战!武汉加油!中国加油!!
云南省侨联副主席、旅港云南同乡会主席伍达天先生向云南腾冲捐赠的1000个护目镜,10000个N95口罩等价值30余万元的物资正在从日本及韩国通关,不日即可抵达疫区。

云南省侨联海外顾问、云南省侨联青委会常委、老挝华侨郑宏先生捐助的75000个医用口罩,将于近日运抵昆明。

患难见真情,齐心渡难关。曼德勒云南同乡会在会长蒋恩悌先生的组织号召下,为临沧市政府捐赠口罩40000个,医用隔离服1000套;为德宏州政府捐赠口罩30000只,医用隔离服1000套;为腾冲市政府捐赠口罩35000只,医用隔离服1000套。蒋恩悌会长表示,一方有难、八方支援,在祖国需要的时刻,每一位心系祖国、情系桑梓的海外侨胞都伸出援助之手。我们坚信在党中央、国务院的坚强领导下,广大人民群众和海外侨胞团结一心、众志成城,一定能打赢疫情阻击战。
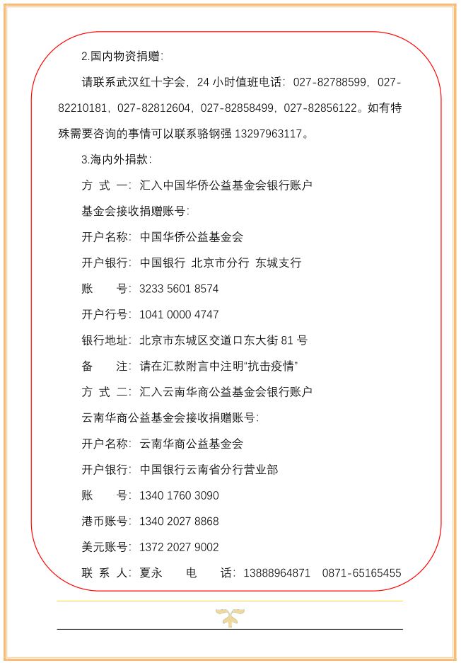
目前仍有侨团侨胞在积极募集款物,通过云南省侨联协助送往抗击疫情第一线。(云南省侨联 供稿)
倡议书





