中国—南亚博览会吉祥物样品设计制作
征集公告
一、项目背景与目的
中国—南亚博览会(以下简称南博会)是由中华人民共和国商务部和云南省人民政府共同主办,全国唯一一个面向南亚国家的机制性展会。为中国同南亚国家间多双边外交、经贸合作和人文交流搭建了务实平台。
为塑造南博会统一、鲜明、亲切的视觉形象体系,提升品牌传播效能与公众参与感,现以有偿征集、实物导向的方式,面向社会公开征集“南博会吉祥物样品设计制作方案”。本次征集强调实物打样与设计落地相结合,旨在通过“设计—打样—应用”全流程呈现,选拔出符合南博会精神、具备多场景延展潜力及批量生产可行性的吉祥物形象与衍生品体系。
二、应征资格
(一)征集对象
本次征集仅面向具备原创设计能力与实物打样经验且合法注册的企业。
(二)资质条件
应征企业须同时满足以下资质条件:
1.专业资质:企业《营业执照》经营范围须包含“设计”、“文化艺术创作”、“动漫设计”、“产品设计”、“品牌设计”等相关内容。
2.成功案例:企业须在近五年内(即2021年1月1日后)拥有已被正式采用或商业发布的吉祥物(或知名IP形象)设计成功案例。
三、征集内容与成果要求
应征方须提交一套完整方案,所有成果须符合下列对应要求:
(一)吉祥物核心形象设计图
1.提交内容:包含正、侧、背三视图的设计图稿及设计理念文字说明(字数不超过300字)。
2.设计要求:
①主题鲜明。吉祥物设计需紧扣南博会“团结协作 共谋发展”的核心主题,融入“开放、包容、合作、共赢”的展会精神,同时体现中国(云南)的地域特色及南亚国家的文化共性元素,避免单一文化符号的片面呈现。
②形象亲和。造型需简洁生动、活泼可爱,兼具辨识度与记忆点,符合不同年龄层受众的审美需求,便于公众接受和传播。
③易于延展。设计结构清晰、线条流畅,易于后续应用的多样性,适用于平面印刷、立体成型、数字媒体、动态化改编等多种场景,便于进行缩放、变形、色彩调整等二次设计,且不会出现造型失真或细节丢失问题。
④原创合法。设计必须为全新未经发表的原创作品,未侵犯任何第三方的知识产权(包括著作权、商标权、肖像权等),不涉及任何敏感内容,不与国内外知名吉祥物、卡通形象存在实质性相似。
(二)三类指定实物打样品
1.提交内容与规格
①毛绒玩偶:高度15–25cm,材质安全,造型稳固,应尽可能精确还原设计图稿的造型与神韵。
②帆布包/置物袋:尺寸约35×50cm,承重≥5kg,印刷或刺绣牢固。
③徽章或钥匙扣:合金、铜、布艺等适宜的材质,珐琅或印刷等工艺。
2.制作要求
①材质环保安全:确保对人体及环境安全,接触类产品需符合国家相关安全标准。
②审美与工艺:造型美观,工艺精良,色彩准确。
③价值导向:产品设计及呈现方式应积极健康,符合社会主义核心价值观,无不良导向,能传递团结、友好、合作的正面信息。
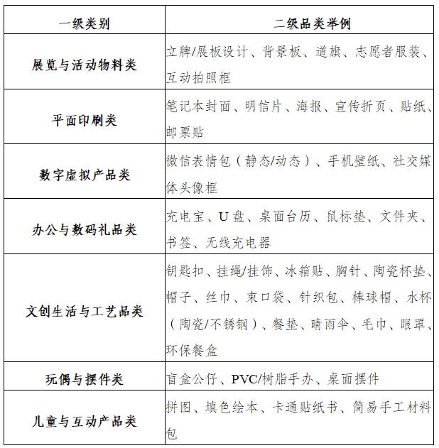
(三)十种衍生品设计图
1.应征方须设计至少十种衍生品效果图,以下仅作为参考,选择品类包括但不限于列表种类。
2.设计图应清晰展示:产品比例、材质质感、色彩应用、工艺细节。

(四)生产信息说明
1.提交内容:填写完整的《附件4:大货生产预估信息表》。
2.信息要求:需对所提交样品及衍生品进行批量的生产成本、标准周期及核心工艺进行合理预估与说明。
(五)文件格式总规范
1.吉祥物三视图及设计理念说明、三类打样产品设计及展示页、十种衍生品设计图页须整合为单个PDF文件提交(格式及要求参照附件5),图片分辨率不低于300dpi。
2.源文件:本阶段评审不需提交AI/EPS/CDR等可编辑源文件或3D模型文件。
四、时间安排
作品提交截止:2026年3月31日18:00(北京时间)
审核与验收:2026年4月1日—4月20日
结果通知与费用支付:2026年4月20日起
后续合作接洽:2026年4月下旬起
五、提交方式
(一)电子材料: 附件1/2/3(盖章扫描)+附件4/5发送至指定邮箱nbhpphz@126.com,邮件标题格式:“南博会样品+应征方名称”。
(二)纸质材料与实物样品:三类实物样品(各1份)、附件1/2/3(原件)、附件5寄送至指定地址,请使用顺丰、EMS等可追踪物流寄送,外包装显著标明“征集样品”。
寄送地址:云南省昆明市北京路175号外贸大楼
收件人:云南南博会会展服务中心
电话:0871-67150024/63322445
六、征集性质与报酬
本次征集为符合性征集,非竞赛性评选。所有按规定提交完整设计图与三类实物样品,且作品符合征集要求的应征方,经审核合格后,可获得制作费补贴¥2,500元/套(含税),同一应征企业补贴金额累计不超过¥10,000元。
征集方将根据所有合格作品的整体情况,综合评估其与南博会品牌的契合度、延展潜力、落地可行性及生产性价比,择优邀请部分应征方进入后续深化合作与签约阶段。本次征集不设置名次与等级奖金。
七、审核与费用支付规则
(一)审核
1.完全合格:提交的三类实物样品齐全、纸质材料完整,且所有电子材料符合要求的,审核通过。
2.不合格:若应征者资质不符;提交的电子或纸质材料不全、内容不清晰或不符合格式及设计要求;未按要求提交三类实物样品,或任一类别样品缺失、严重图样不符的,则视为本次提交整体不合格。征集方将不予支付任何费用,所提交的样品及资料将作为审核记录予以留存。如应征方确有需要退回实物样品,可在规定期限内自行承担运费取回;逾期未申请,则视为同意由征集方处置。
(二)支付流程
审核通过后,征集方将通知应征方提供合法有效的增值税发票(项目为“设计服务费”)及对公账户信息,应征方应在规定时间提供相关信息,征集方将在约定时间内支付款项。
八、知识产权约定
(一)应征方须保证作品的原创性,并签署《附件3:原创承诺书》。如作品存在侵权、抄袭或任何权属争议,应征方按如下方式承担违约责任:1、需退还已收取费用;2、赔偿征集方全部直接及间接经济损失;3、承担征集方因处理此事件所支出的全部费用(包括但不限于公证费、保全费、保函费、律师费、差旅费等)。
(二)根据国际惯例,所有参加征集活动的作者对其作品均依照《中华人民共和国著作权法》享有其著作权。征集方享有参加征集活动作品的发表权、展览权、表演权、放映权、广播权、信息网络传播权、摄制权、翻译权、汇编权、优先受让权。
所有参加征集活动作品的著作权受中国相关法律保护,需符合国家相关法律法规要求且保证完整性,作品须是原创作品,不能是对任何他人作品(包括但不限于其他吉祥物和卡通形象)的复制、修改、改编、演绎等,且无在先使用行为。
所有参加征集活动作品不能侵犯包括著作权、商标权、外观设计等任何第三方权利的设计,不能包含宗教或商业信息的设计,不能违背公序良俗。
所有参加征集活动作品如发生知识产权、版权纠纷或因抄袭引起的任何纠纷等,征集方有权撤销其应征资格及奖励,并由参加征集活动的个人或团体承担相应后果。
(三)审核通过的合格作品最终经征集方确认为吉祥物作品后,征集方给予应征方叁万元奖励。经征集方确认的吉祥物作品为南博会免费使用,获奖作者(单位)须明确同意将获奖作品的著作权,除人署名权外,包括但不限于复制、发行、出租、展览、表演、放映、广播、信息网络传播、摄制、改编、翻译、汇编等权利不可撤销地无偿转让给征集方独占性享有。
对于确认的吉祥物作品,征集方可以自行或授权相应民事主体使用,并对其进行必要的修改以用于成果转化、生产、销售、转让等用途,包括但不限于印刷制作宣传画、贴画、公仔、模型、礼品等宣传产品。
本次征集活动中经征集方确认为吉祥物的作品,除署名权之外的一切知识产权(包括但不限于标识设计图稿和设计说明的著作权、对作品的一切平面、立体或电子载体的全部权利)归征集方所有:包括但不限于财产权、邻接权、衍生产品开发权、专利权(包括但不限于外观设计专利申请权)、商标权(包括但不限于注册商标申请权)及其他一切在全球范围内可获得、享有且所适用法律不禁止转让的知识产权、与知识产权有关的权利及一切相关衍生权利(包括不限于改编权、演绎权等)全部自动无偿由征集方(包括征集方认可的其他第三方)享有。
经征集方确认为吉祥物作品的作者需根据征集方的需求,义务对作品进行修改;征集方有权对获奖作品进行任何形式的使用、开发、修改、授权、许可或保护以及进行著作权登记等活动。
(四)征集方拥有对确认为吉祥物作品的展览、出版(含电子出版)及收藏等权利,有权在相关活动和载体(如网站、海报、媒体和出版物等)中使用。确认作品中的吉祥物名称并不一定能被保留作为最终名称。因不可抗力及其他非征集方原因造成的应征作品丢失或损坏,征集方不承担任何责任。
(五)在征集活动期间,无论应征方提交的申报作品是否最终入选,应征方应对因参与本次征集活动所提交的应征方案以及与应征方案相关的资料和信息承担保密义务,保证其不会以任何方式向任何第三方披露前述任何资料或信息。应征方不得在任何时间、任何地点以任何形式对是否响应本征集作品及是否参加本次征集活动进行商业性宣传。
在本次征集活动期间,征集方保留取消违反上述保密及宣传限制义务的应征方参加本次征集活动资格的权利。如应征方对上述保密及宣传限制义务的违反致使征集方遭受任何损失,征集方有权要求该应征方予以赔偿。
在本次征集活动期间,征集方保留取消违反上述保密及宣传限制义务的应征方参加本次征集活动资格的权利。如应征方对上述保密及宣传限制义务的违反致使征集方遭受任何损失,征集方有权要求该应征方予以赔偿。
九、其他重要事项
(一)本次活动不收取任何报名费、评审费。
(二)征集方有权对活动细节进行必要调整并公告,保留对本次征集的最终解释权。
(三)凡提交作品者,即视为完全同意并遵守本公告的全部约定。无论合格与否,提交的电子文件及实物纸质材料一律不退,请自留底稿。如应征方确有需要退回实物样品,可在规定期限内自行承担运费取回;逾期未申请,则视为同意由征集方处置。
(四)未尽事宜,或在活动中发生争议,应协商解决;协商不成的,提交征集人所在地人民法院(云南省昆明市官渡区人民法院)诉讼解决。
附件:
1.《应征报名表》
2.《资质证明文件》
3.《原创承诺书》
4.《大货生产预估信息表》
5.《吉祥物三视图及衍生品展示模板》
云南南博会会展服务中心
2026年2月2日


